女记者亲测交友脱单平台:10分钟9人搭话收益12元
本文来源:时代周报 作者:涂梦莹
“一直就管他叫老公”“我想全球都是我老公”说出这话的,性别男,但是对外却佯装女主播,骗取打赏。
3月15日,央视315晚会曝光在线直播的“打赏陷阱”,直播公司男运营冒充女主播和粉丝互动,言语露骨。不知情的粉丝被女主播和男运营合伙欺骗,只要有过打赏行为,就会被持续引诱掏钱,进行更多打赏。

(315晚会曝光男运营调侃“老公”)
口口声声喊你哥哥的女主播,可能是个“抠脚大汉”。一边是女主播费尽心思直播吸粉,一边是男运营进一步私聊维护关系,成功套取粉丝微信后,专属的男运营伪装成主播继续与粉丝沟通,为了进一步诱导粉丝打赏,甚至将主播头像与色情图片合成为照片。
从315晚会曝光新闻来看,这一行当涉及公司远远不止几家,已成为有规模的黑产。事实上,直播行业火热发展,各平台难以避免存在着不同程度的“杀猪盘”。
近日,新浪科技报道,超过2亿用户的男女互助脱单平台“他趣”,便出现专门进行聊天回复的“陪聊组织”。
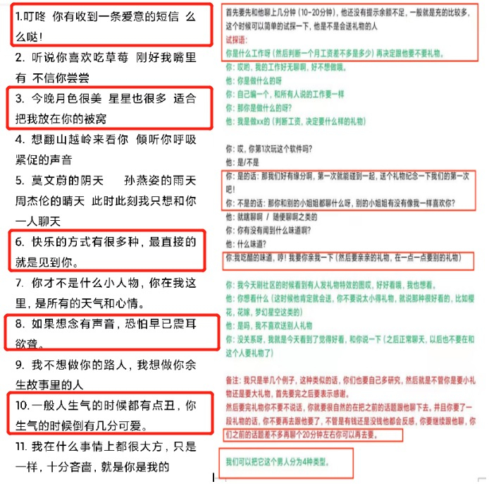
“我不想做你的路人,我想做你余生故事里的人”“听说你喜欢草莓,刚好我嘴里有,不信你尝尝?”在新浪科技获取的一份内部“撩人语录”中,“土味情话”雷人。

(土味情话套路)
“他趣坚持以用户为中心,诚信经营,严厉打击平台虚假社交行为。我们鼓励用户对疑似‘套路聊’、‘虚假社交’等行为进行线索举报,一经核实,最高奖励现金 10 万元。”针对相关争议,3月15日,他趣发布官方回应,已经成立专项工作组,并称,平台严厉打击诱导充值行为,从未通过任何渠道向女用户暗示“诱导男用户送礼”等行为。
3月16日,他趣相关负责人接受时代周报记者采访表示:“通过用户举报排查,发现他趣ID为:195771147的用户涉嫌在第三方兼职平台‘校园邦’发布兼职招聘信息,并组织所谓‘聊天员’培训。针对后续调查事宜,平台在第一时间对该用户采取了封禁账号、封禁同设备其它账号的处理。”
“针对建群教学、恶意诱导聊天等异常行为,风控团队长期以来都有持续有效地监控,一旦发现上述恶意行为,将采取封号、封设备处理。”上述负责人补充说道。
数万人“专业”陪聊
他趣相关负责人口中的“校园邦”,便是新浪科技爆料所提到的所谓兼职机构。在该机构中,“聊天回复员”是一个庞大的组织群体。这些“聊天回复员”的真实身份、年龄并不重要,仅需要通过简单的“培训教程”和“撩人秘籍”便可上岗。
在这些陪聊组织内部,“聊天回复员”至少已有数万人,通过分配到诸如他趣、觅伊等多个网络交友平台上,专门负责与平台上的男性建立联系。目的是通过聊天获取收益,即“打赏”。
关于如何与这些社交平台上的男性展开进一步沟通,这些“聊天回复员”已经被安排好各种语术,话题多围绕男女两性、恋爱以及婚恋展开,还被安排规定了三条“要领”:想尽办法,向男性索要礼物;拒绝使用其他沟通平台;对于见面的请求一定要婉拒。
这些“聊天回复员”被安排一对一导师指导,传授如何撩对方的“秘籍”。
“今晚的月色很美,星星也很多,适合把我放在你的被窝”“如果想念有声音,恐怕早已整耳欲聋。”在一份文档中,聊天回复员被安排回复类似情话,甚至标明什么话适合要“亲亲”的礼物,诸如“哼,我要你亲我一下”“送个礼物纪念一下我们的第一次”。
与此同时,“聊天回复员”还要事先询问工作、试探薪资水平,试探对方是不是会送礼物的人,后续每一句话也都是为套路礼物而准备。“聊天回复员”的人设也有所讲究,除了发图文动态不断营造维护,还被安排上婚姻不幸、恋爱关系不稳定等渴望被异性搭讪的信号。
其中,被标注为“婚姻”的人设故事,甚至有剧情划分,包括夫妻矛盾、七年之痒以及被已婚异性搭讪。“适当对内容进行润色,丰富内容、背景,表达出自己的焦虑以及问题的严重性。”一份培训文档中如此写道。

社交平台交友乱象
重重套路,只为了用户掉入“打赏陷阱”。
一名他趣平台的用户向新浪科技透露,他已在平台上花了几千元,“连一个女生微信号都没要到,觉得很亏。”
他直言,起初平台每天都会推荐不同的女用户,这让他很难专心地只对一个女生好,前期他跟多个女性聊天花费了不少,后来自己学聪明了只跟自己喜欢的女性聊,但聊了许久后才察觉对方根本不想交往。
“他趣app一直给我在手机内推送广告,下载绑定后,系统一直推送女生用户搭讪聊天,一开始会给聊天卡,抵消聊天时所扣的费用,聊天卡使用完之后,就需要充值趣币才可以跟女生聊天。”一位在黑猫投诉平台发布他趣投诉信息的用户称,一定要付费才能聊天,实在是不合理。
该用户还从一个女性朋友得知,女生在他趣聊天不仅不收取任何费用,还有奖励红包。他觉得,他趣存在性别不平等对待。“让我感到很不公平,我认为他趣应该取消聊天收费的规则,并且退回我的充值金额。”该用户表示。
3月16日,时代周报记者下载他趣app,以女性身份注册登录后,不到五分钟,便有众多异性主动发送对话,并送出礼物。
多位平台男性用户跟时代周报记者表示,在他趣平台交友聊天,男方需要付费发布信息。
其中一位男性用户告诉时代周报记者,在双方未互关前,男方免费聊天次数不多,后续平台默认男性付钱聊天,“每一条都要付钱。”


仅过去十余分钟,时代周报记者在他趣app便收到超过9位男性用户私聊,而时代周报记者并未进行用户认证,也没有更换个人头像以及其他真实信息,但通过聊天收礼,时代周报记者的账户收益已经进账1.2元。

(时代周报记者几分钟内在他趣上收到的礼物)
“他趣‘付费社交’是为帮助用户减少信息骚扰情况,提高社交门槛和效率的模式。”对此,他趣相关负责人向时代周报记者表示,男女用户发送消息聊天时均需消耗一定“趣币”,若消息接收方在12小时内未回复信息,则“趣币”退还原账户。“男女双方互相关注成为好友后聊天不消耗趣币。”该负责人表示。
尽管他趣对付费社交有自己的规则和相关解释,但不可否认的是,部分社交平台正是利用诱导男性用户与女性用户交流、送礼物的方式来博取流量,前文提到的男运营和女主播“杀猪盘”,正是利用平台的机制,瞄准了部分用户的社交需求,从而欺诈牟利。
国内多家社交、婚恋网站近年来因此深陷信任危机。今年315前夕,广东经视新闻中心记者卧底报道,发现“我主良缘”“世纪佳缘”等婚恋平台存在“婚托”套路。
上述媒体调查发现,这些婚恋机构的服务已形成一定的模式,一般是通过“虚构式”招揽、“洗脑式”营销、“诱导式”签约、“凑数式”服务等为用户相亲。不仅为了让客户消费,“销售红娘”互相配合演戏,还看人报价诱导签约推介网贷。

截至2022年3月15日,时代周报记者在黑猫投诉平台发现,与“婚恋”相关的投诉信息超过600条,投诉企业涵盖世纪佳缘、珍爱网、百合网、我主良缘等各类社交、婚恋平台,投诉问题涉及虚假宣传、诱导消费、霸王条款、信息虚假等。
健康养宠:狗癣怎么治好得快 想让狗癣好得快以下几点要到位
狗癣的出现与狗狗所处的不利环境、营养不足、抵抗力差有很大关系,发现狗狗身上长癣后,主人要给予重视,并采取一些合适的措施为狗狗进行抗真菌治疗,才能帮助狗狗尽早摆脱狗癣的困扰。
一、及时隔离与消毒环境
狗癣是真菌感染造成的,它不仅能传染给动物,抵抗力弱的人也可能会中招。宠主发现患犬后需要尽快单独隔离,避免真菌扩散开来,
还要把家里的卫生搞好,将掉落的狗毛清除干净,并使用消毒水来拖洗地板和擦拭家具,患犬的生活用品也要逐一清洗消毒,再要拿去阳光下暴晒杀菌。
二、帮助狗狗处理患处
患癣的狗狗会格外煎熬,身上会有瘙痒、起皮屑、掉毛等问题,宠主需要戴上手套后再去检查狗狗的全身,找到患处后将该处的毛发剔除,再用双氧水擦拭清洁,干燥后可喷洒趣汪满这一外用喷剂,帮助狗狗护理皮肤、保持稳定,再涂抹适量的汪喵肤选以打圈揉按的方式帮助加快患部皮肤的吸收。
三、给狗狗提供营养
很多狗狗是因为长期单一饮食,体内营养失衡,自身抵抗力下降才长癣的,宠主就有必要给狗狗提供营养的支持。
要转变狗狗单一的饮食方式,丰富它的饮食结构,平时除了喂食狗粮,还可以适当喂食一些营养餐,品质好的罐头、营养膏、羊奶粉等也可以给狗狗多吃一些,富含维生素的瓜果蔬菜也需要适当摄入,喂食当中可添加汪想维生素 B 进行复合维生素的补充,搭配宠痒趣一同喂食,能帮助狗狗健康皮肤、减少捉痒困扰。
相关问答
狗狗痒的受不了,看不出原因怎么办?
狗狗如果很痒,看不出原因,有可能是因为天气比较干燥,狗狗身上有皮屑,觉得痒痒,这是很正常的。如果狗狗痒得很难受,可以给它喂食一些宠痒趣进行护理。经济条...
为什么猫抓痒抓下巴?
相信养过猫的人都知道猫咪平常是会挠痒的,猫咪就像是人一样,你家的猫咪如果总是抓挠而且表现得烦躁的话那可能是因为猫咪下巴长癣或者是伤口以及环境的原因出现...
流浪猫挠出血了怎么办,流浪猫挠出血了用碘伏吗?
猫咪挠出血那有可能是因为身上比较痒了,不然是不会出血的,你可以检查看看猫咪的身体,出血了用碘伏可能猫咪会挣扎,碘伏主要是用来消毒,不一定可以解决猫咪身...
比熊总是挠痒痒咬脚怎么回事?
脚太痒的时候光用另外一只脚挠痒痒没有用,没有手的比熊那就只能用嘴巴咬脚挠痒痒了。比熊总是挠痒痒咬脚也不行,细菌太多了而且又脏。要找出比熊身体痒的原因,...
比熊腿脱毛痒,比熊老是咬身上和腿是痒吗?
我舅舅家当初买了一只泰迪,刚带回家的时候,胳膊那里脱毛比较严重,比熊也总是用胳膊蹭地板,看起来胳膊很痒的样子,由于没有什么养狗经验,那时候找了许多狗痒...我...
猫紧张会抓痒吗?猫在挠一定是有跳蚤吗?猫咪挠痒痒的原因是什么?
当猫咪紧张的时候,可能会为了缓解情绪会做出一些挠痒的动作,但是除了紧张,猫咪身上有跳蚤,或者是一些其它的原因也会导致猫咪出现挠痒痒的情况。猫咪挠痒的时...
狗狗身上长癣怎么治?
首先可以给狗狗佩戴伊丽莎白圈防止它抓咬患处,然后将患处的毛发剃掉,使用稀释的消毒水或是双氧水来擦洗它的患处,待狗狗患处风干后可以给它喷用一些趣汪满,...注...
猫癣是什么啊?
...猫癣多发部位在脸部、躯干,四肢和尾部等处,出现圆形或者椭圆形的的癣斑,上面覆有灰色的鳞屑,毛色会变得粗糙,癣斑部分的被毛一撮一撮脱落折断或者脱落。得...
急~求助~猫得了大面积猫癣怎么治?
猫...猫癣就是一种真菌,这种真菌会残留在猫接触过的环境和物品,对此要隔离猫咪,还要仔细消毒室内的环境,以及猫经常接触过的物品。二、清洁皮肤猫咪得了大面积...
狗狗生癣了怎么办?
狗狗身上的癣虽然不是什么致命的疾病,但是不及时处理的话,会不断在它的身上扩散,严重影响到它的身体。结合个人应对狗癣的经验,下面就来给大家提供一些较有效...
